中国植物保护学会欢迎您!
设为首页
|
加入收藏
|
查看原版
|
English
网站首页
走进学会
组织机构
会员天地
学会动态
表彰奖励
技术推广
联系我们
省级学会
其他信息
科普知识
政策法规
微信启用
域名证书
今天是
搜索服务:
学会简介
学会章程
学会条例
学会相册
组织机构图
理事会及相关领导
学会党委、党支部
监事会
学会分支机构
省级植保学会
个人会员
高级会员
团体会员
会员在线申请和管理
学会动态
通知通告
学会公告
学会获得的各种奖励
学会颁发的各种奖励
学会出版物
科学普及
专家论坛
联系我们
省级学会
其他信息
科普知识
政策法规
学会内部管理制度
域名证书
栏目导航
学会动态
通知通告
学会公告
主页
>
学会动态
>
通知通告
>
通知通告
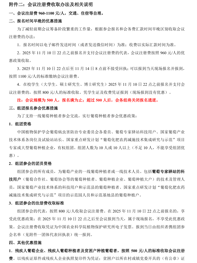
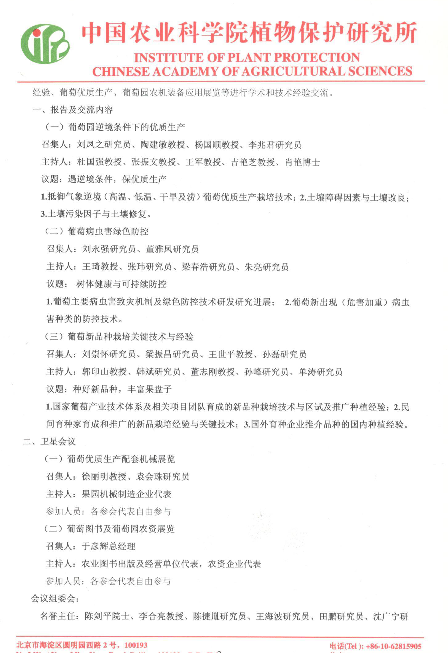
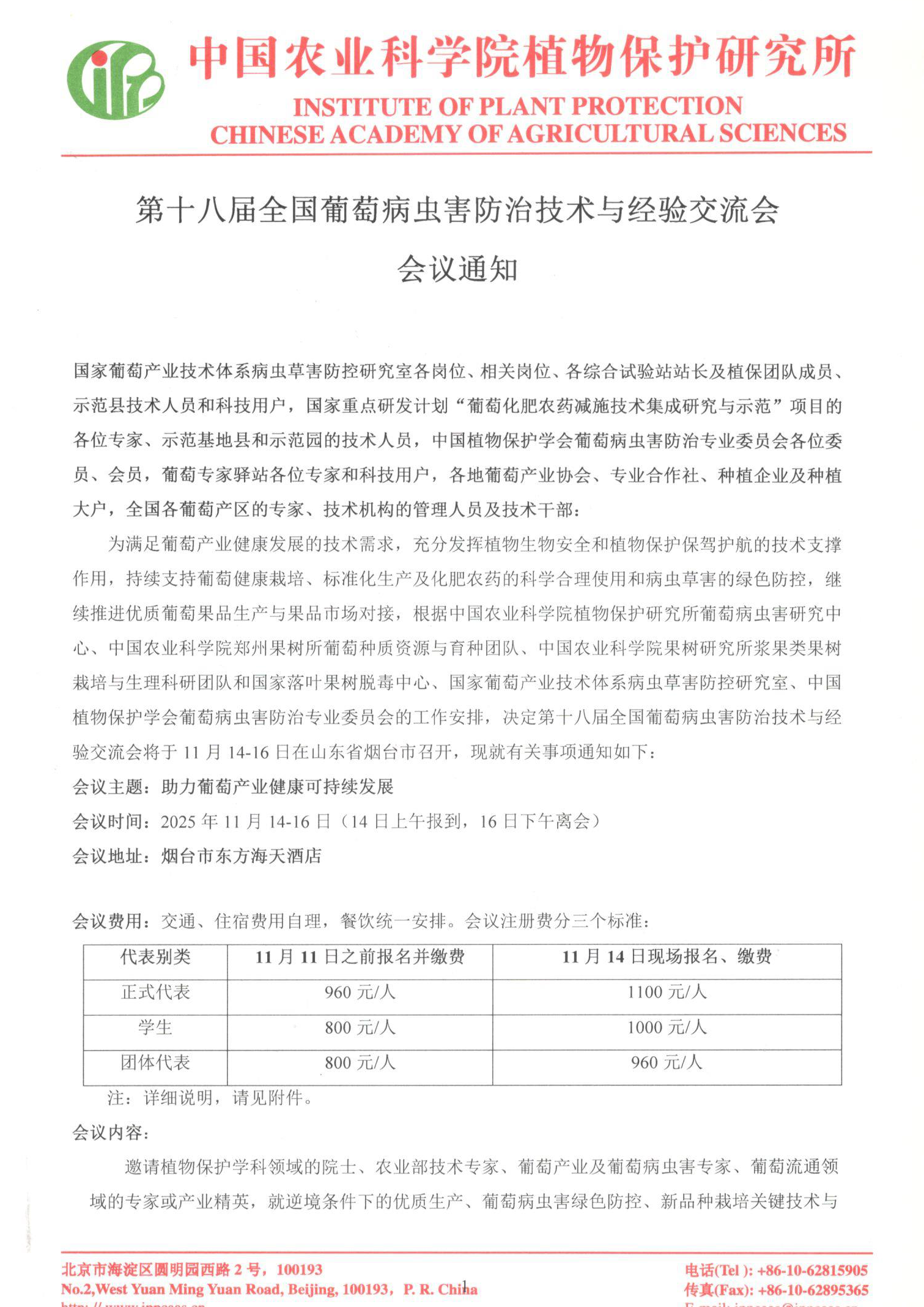
第十八届全国葡萄病虫害防治技术与经验交流会会议通知
来源:未知
作者:-1
发布时间:25-10-13
编辑:
顶一下
(0)
0%
发布时间:25-10-13
点击数:
【
收藏本文
】【
打印文章
】
上一篇:
中国植物保护学会十四次会员代表大会暨2025年学术年会通知(第二轮)
下一篇:
2025年RNA农药青年科学家研讨会(第一轮通知)